Irf510 Datasheet - Specifications, Applications...
5-PCS-New-Original-IRF510-IRF510PBF-Channel-100...
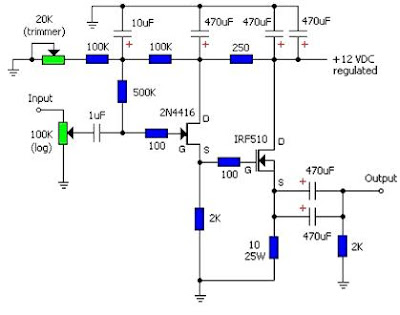
SolderSmoke Daily News
30PCS-IRF510-F510-TO-220-5-6A-100V-MOSFET-New-i...
IRF510 Power MOSFET at Rs 25/piece | Grant Road...
IRF510 MOSFET Pinout, Datasheet, Equivalent, Ci...
IRF510, 0,85
10pcs Irf510 Irf520 Irf540 Irf640 Irf740 Irf840...
IRF510 POWER MOSFET N CHANNEL NEW IR 1PIECE - L...
IRF510 Datasheet(PDF) - Inchange Semiconductor ...
DOINGTER IRF510 Power Mosfet, DIP at ₹ 11/piece...
IRF510 Datasheet(PDF) - Vishay Siliconix
IRF510 datasheet(3/5 Pages) FAIRCHILD | N-Chann...
IRF510 Datasheet(PDF) - Harris Corporation
IRF510 datasheet(1/2 Pages) SUTEX | N-Channel E...
IRF510
10PCS-IRF3205-IRF510-IRF520-IRF540-IRF640-IRF74...
IRF510 MOSFET - 5.6A, 100V, HEXFET N-Channel
IRF510 Pinout - N-Channel Power MOSFET
IRF510 Datasheet Meta Search
Irf510 Mosfet Transistor Collection Cheap | www...
IRF510 Power MOSFET: Circuit, Datasheet, and Pi...
IRF510 N-Channel MOSFET: Datasheet, Pinout, Cir...
IRF510 | Transistors | www.manotoh.com
The Quest for the Genuine IRF510 - MiscDotGeek
Transistor IRF510
Everything You Need to Know About IRF510 Datash...
IRF510 Datasheet and Replacement. Cross Referen...
IRF510 :: IR Types :: Transistors :: Semiconduc...
IRF510 datasheet(4/5 Pages) FAIRCHILD | N-Chann...
10PCS/LOT IRF510N IRF510 TO 220 NEW-in Integrat...