пылесос самсунг с контейнером (Samsung VC18M21D...
Обзор пылесоса Samsung SC18M3140VN с экспертом ...
Пылесос с контейнером Samsung VC18M31C0HG/UK в ...
Сравнение пылесосов: Samsung SC18M31 vs VITEK V...
Пылесос Samsung SC18M21C0VR - «Пылесос на 5!» |...
Турбощетка пылесоса Samsung SC18M31 – фото, отз...
Пылесос с контейнером Samsung SC18M31АOHP - «Пы...
Samsung SC18M21A0S1 // Как снять контейнер для ...
Купить Пылесос Samsung VC18M21A0S1/EV бордовый ...
Видеообзор на ПЫЛЕСОС SAMSUNG VC18M31A0HP/EV - ...
Пылесос Samsung VC18M3160 — купить в интернет-м...
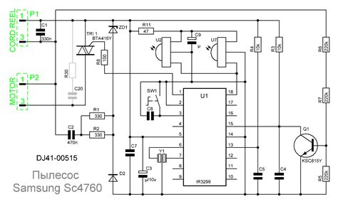
Пылесос Samsung SC18M31 диагностика платы - Быт...
ПЫЛЕСОС Samsung SC18M31BOHN. ОБЗОР и характерис...
Инструкция Пылесос Samsung SC21F50VA. Скачать и...
Пылесос с контейнером для пыли Samsung SC18M21C...
ОБЗОР пылесоса САМСУНГ SC18M21COVR - мощный бюд...
Пылесос SAMSUNG SC18M31B0HN - YouTube
Пылесос Samsung VC18M31C0HG/EV распаковка (www....
Пылесос Samsung VC18M31A0HP Распаковка и Обзор/...
Пылесос с контейнером для пыли Samsung SC18M215...
Samsung Пылесос Samsung VC18M21A0SB/EV, blue ку...
21 Пылесос Samsung VC18M31B0HN/EV - YouTube
Обзор от покупателя «М.Видео»: пылесос с контей...
Samsung VC 3100 (SC18M31B0HN) / Выбор пылесоса ...
Пылесосы - Купить пылесос в Алматы в интернет-м...
Пылесос SAMSUNG VC18M21, синий — купить в интер...
Пылесос SAMSUNG SC18M21C0VR - YouTube
Интернет-магазин бытовой техники и электроники ...
Купить Пылесос Samsung SCM21COCR Красный в Ташк...