1r8 (10 Peças) Resistor Smd 1206 1.8 Ohms (3.2m...
Frontiers | Regulatory Role of IL-1R8 in Immuni...
Expression of IL-1R8 in human and mouse NK cell...
KIT COM 10 PEÇAS - RESISTOR 1R8 3W 5% AXIAL 5X1...
1.8K Ohm 1/4W 1R8 5% Carbon Film Resistor 10PCS...
SK Hynix 4GB 1Rx8 PC3L-12800S HMT451S6AFR8A-PB ...
Yahoo!オークション - SAMSUNG 1R8 PC4-2400T-ED1-...
10 PCS Yageo 1.8R ±5%, 1206 SMD Resistor (1R8) ...
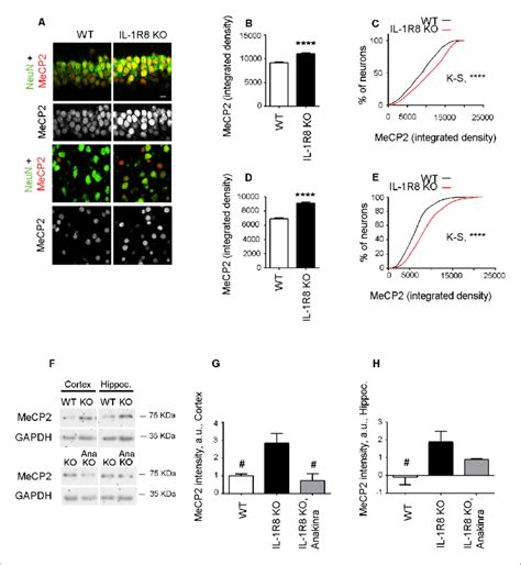
IL-1R8 KO neurons display higher MeCP2 levels t...
Resistor 1R8 2W 5% Axial - Achei Componentes
Inhibition of mTOR signalling restores LTP in I...
KIT COM 10 PEÇAS - RESISTOR 1R8 1206 SMD 1%
IL-1R8 is differentially expressed in DLBCL cel...
8GB (8GBx1) DDR4 3200Hz RAM PC (หน่วยความจำ) AC...
Ectopic expression of IL-1R8 isoforms. A. Schem...
IL-37 Attenuates Platelet Activation and Thromb...
Frontiers | Negative Regulation of the IL-1 Sys...
1r8 1.8 ohms resistencia de 1 watt
Figure 1 from Characterization of a long isofor...
High IL-1R8 expression in breast tumors promote...
Résistance 1.8 Ohms 1W MOR1WS-1R8. Avtronic
Resistor: 1R8 / 0.25WSMD - SMD RESISTOR 1206 5%...
HKR 1R8 LED Chip Resistor, 3.6 W at ₹ 35/piece ...
Kit 10 peças - Resistor 1R8 2W 5% Axial Resisto...
IL-1R8 is negatively correlated with NK cell in...
KIT COM 50 PEÇAS - RESISTOR 1R8 1/2W 5% 1R8 SFR25H
MF0207FRE52-1R8 / 디바이스마트
IL-1R8 as Pathoimmunological Marker for Severit...
Higher MeCP2 levels in the brain of IL-1R8 KO m...