Электрический паяльник SH72, 65 Вт, 12-24 в пос...
Паяльник SH72 (12 – 24 В, 65 Вт) | AmperMarket.kz
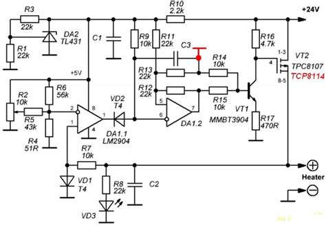
Review: SanErYiGo SH72 Soldering Iron | Hackaday
Компактный паяльник SH72 - YouTube
Дорабатываем паяльник SH72 Часть 1Выводим индик...
#41 😎Копия паяльника SH72 Своими руками (Рубрик...
Паяльник портативный Saneryigo SH72 с регулиров...
Дежурный режим и автоматическое выключение для ...
Паяльник SH72. Лучший бюджетный паяльник с терм...
Траверсы SH72 Комплект установкидля двойной опо...
Маленькая доработка SH72
Мини-паяльник SH72, с регулировкой температуры ...
Паяльник SH72-B2
Жало паяльник SH72 SH-K купить оригинал
Паяльник SH72 - Мое мнение - YouTube
Паяльник SH72 Убийца TS 100 за 1000 рублей - Yo...
Переделка паяльника SH72 под жала JBC C245. Мощ...
SH72-SH-K-KU-D24-BC2-C4-SH-I-SH72-65W.jpg
Жало для паяльника SH72: C4 | AmperMarket.kz
Паяльник SH72 | Распаковка и обзор. - YouTube
Купить Для пайки в Москве
Портативний паяльник SanErYiGo SH72 65W 12-24V ...
Паяльники и паяльные наборы | AmperMarket.kz
Паяльник SH72-BC2 --лучший для начинающих и не ...