TDA7293 in parallel schematic circuit 700x851 A...
TDA7293 vs TDA7294 Audio Power Amplifier Projec...
100W Power Amplifier TDA7293 Class AB Circuit -...
Технические характеристики и datasheet TDA7293,...
Audio Amplifier Mono With IC TDA7293 -100 Watts...
Jual TDA7293 TDA 7293 original | Shopee Indonesia
皇冠特价--TDA7293 100W大功率DMOS高保真功放IC_虎...
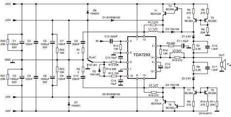
TDA7293 DC Servo - Усилители мощности на микрос...
Усилители мощности на интегральных микросхемах ...
Difference Between TDA7293 vs. TDA7294 Audio Am...
1PCS AUDIO AMPLIFIER IC ST ZIP-15 TDA7293 TDA72...
TDA7293 datasheet
TDA7293 TDA7294 TDA7295 схема включкения, описа...
Amp TDA7293 | doityourself, elektronik, tda7293...
Усилитель TDA7293: Даташит, характеристики и сх...
1pcs-GENUINE-NEW-TDA7293-TDA-7293-Audio-Amp-IC.jpg
TDA7293 - EasyEDA open source hardware lab
tda7293 | tda7293 | hifi-forum.de Bildergalerie
TDA7293 stereo | doityourself, elektronik, ster...
Схемы УНЧ на TDA7293, TDA7294 мощностью 200 Вт
TDA7293 | doityourself, elektronik, tda7293 | h...
1pcs TDA7293 TDA 7293 TDA7293V NEW AUDIO AMPLIF...
final tda7293 single Resources - EasyEDA
TDA7293 Original supply, US $ 1.7-1.9 , [ST] ST...
TDA7293 Datasheet, TDA7293 PDF Manuals, Pinouts...
1PCS NEW GENUINE ST TDA7293 TDA 7293 Audio Amp ...
FAQ по TDA7293/7294
TDA7293 Amplifier TDA7294 Amplifier Circuit #Mi...